Convertir 30 Metros A Pies
Convertir Metros a Pies ft m 32808 Pies El pie es una unidad de longitud utilizada en los sistemas de unidades de medida británico y estadounidense que representa 13 de una yarda y se subdivide en doce pulgadas. Un pie equivale a 03048 metros.
![]()
3 Formas De Convertir Metros A Pies Wikihow
25 metro to pie 8653513 pie.

Convertir 30 metros a pies. TABLA DE METRO CUADRADO A PIES CUADRADOS m2 A ft2. 20 Pies 6096 Metros. Así 30 m 30 1250 381 9843 ft aproximadamente.
1 pie 03048 m. 50 Pies 1524 Metros. Así que ya sabes si necesitas calcular cuántos pies son 30 metros puedes usar esta sencilla regla.
Valor en pie valor en metro 32808 Por ejemplo si tenemos una longitud de 5 metros sería. Para convertir 30 metros en pies utilizamos la definición de las unidades usadas. El usuario debe rellenar uno de los dos campos y la conversión se realizará automáticamente.
1 Pies 03048 Metros. Convertir 30 Metro de Pie con la fórmula la conversión de longitudes común tablas de conversión y mucho más. 30 m en ft.
Una vez que este está muy cerca de 328 pies usará con frecuencia el número más simple para hacer las. If playback doesnt begin shortly try restarting your device. Un pie equivale exactamente a 12 pulgadas.
5 metro to pie 1730703 pie. Convertir pulgadas a centímetros También centímetros a pulgadas de conversión. Si necesita ser muy preciso puede usar un metro 32808398950131 pies.
Tabla de Metros a Pies Start Increments. La distancia d en metros m es igual a la distancia d en pies ft por 03048 más la distancia d en pulgadas in por 00254. 5 Pies 1524 Metros.
Esta herramienta convierte newton metro a libra pie nm a lbft y viceversa. 15 pies 32808 4572000 metros Se puede hacer una estimación vaga dividiendo el valor en pie por 3. 5 Metros 164042 Pies.
3 Pies 09144 Metros. Para transformar 30 pies a metros tienes que multiplicar 30 x 03048 ya que 1 pies son 03048 ms. 50000 Pies 15240 Metros.
Para la mayoría de problemas matemáticos todo lo que. D m 2 pies 03048 3 pulgadas 00254 06858 m. 10000 Metros 328084 Pies.
2 Metros 65617 Pies. 25000 Pies 7620 Metros. Multiplicamos el valor de 30 pies por 03048 para obtener el resultado de 9144 m.
2 Pies 06096 Metros. 50 Metros 16404 Pies. Metros a pies y pulgadas convertidor También yardas pies y pulgadas a los metros o a la conversión milimétrica.
3 pies es equivalente a 09144 metros. Así que ya sabes si necesitas calcular cuántos metros son 30 pies puedes usar esta sencilla regla. 10 Metros 328084 Pies.
Pies a metros Más de 1 a 50 pies a metros y a una mesa de milímetros. 6 Metros 19685 Pies. 30 metro to pie 10384216 pie.
3 pies 03048 09144 metros. 1 pulgada 00254 m. Así 30 m 30 3281.
Convertir a pie españols en metros. 20 Metros 656168 Pies. 10 metro to pie 3461405 pie.
Para convertir de pies a metros multiplica el valor en pies por 381 y luego divide el resultado por 1250. Para convertir entre Metro Cuadrado y Pies Cuadrados tienes que hacer lo siguiente. 5000 Pies 1524 Metros.
1 metro to pie 346141 pie. 3 pies 0914 metros. Para saber cómo convertir 30 pies a m pies a metros hemos realizado el siguiente cálculo.
1 metro x 328 328 pies 1 metro x 328 328 pies 27 metros x 328 8856 pies 3 Convierte tu respuesta para incluir pulgadas opcional. También podemos redondear el resultado diciendo que tres pies es aproximadamente cero coma nueve uno cuatro metros. 1 pie 03048 metros.
30 m en ft 30 metros en pies conversor de unidades. 10 Pies 3048 Metros. Convertir Metros cuadrados a Pies cuadrados ft² m² 10764 Pies cuadrados El pie cuadrado es una unidad de superficie utilizada en los sistemas de medida británicos y estadounidense.
2500 Pies 762 Metros. 1 newton metro 07376 libra pie Fórmula de newton metro a libra pie nm a lbft. Cómo convertir 30 pies a metros.
Cómo convertir metros a pies y pulgadas paso a paso. 25000 Metros 82021 Pies. 6 Pies 18288 Metros.
Así 30 ft 30 381 1250 9144 m exactamente. 4 Metros 131234 Pies. Para convertir de metros a pies multiplica el valor en metros por 1250 y luego divide el resultado por 381.
Para convertir 3 pies en metros debemos multiplicar 3 por el factor de conversión. 2500 Metros 82021 Pies. Por ejemplo si tenemos una longitud de 15 pies sería.
Con estas equivalencias podemos calcular cuantos pies entran en 30 metros y saber cuantos pies tiene 30 metros. 30 x 03048 9144. Metros 1 m Pies pie 12 pulgada 03048 m.
D m d ft 03048 d in 00254. 1 newton metro 07376 libra pie. 21 rows 328084 pies.
Convertir km a millas Más 1 a 50 kilómetros a la tabla de millas y yardas. El valor exacto se obtiene con la siguiente fórmula. Para transformar 30 m a pies tienes que multiplicar 30 x 328084 ya que 1 m son 328084 pies.
5 metros 32808 16404 pies Un metro es entonces más o menos tres veces un pie. 10000 Pies 3048 Metros. Un metro equivale 32808 pies.
30 Pies 9144 Metros. 40 Metros 13123 Pies. Convierte fácilmente un montón de otras unidades sobre la temperatura área volumen masa y longitud.
Convertir longitud unidades convertir metros en pie español convertir m en pie. Es decir que el pie es un poco menos que el tercio de un metro. Convertir Metros a Pies m a ft Watch later.
Un metro es una medida de longitud igual a aproximadamente 328 pies. Recordar además que 1 pies es equivalente a 03048 metros. Te ha resultado útil esta información.
3 Metros 98425 Pies. Quick conversion chart of metro to pie. 4 Pies 12192 Metros.
20 metro to pie 6922811 pie. Usted también puede simplemente multiplicar el valor en pies por 03048. Primero divide 1 009290304 1076391042 Después multiplica la cantidad de Metro Cuadrado que quieres convertir a Pies Cuadrados para ello puedes usar la tabla que se muestra a continuación.
50000 Metros 16404199 Pies. Calcular cuanto son 30 pies en metros. 1 pie es igual a 03048 metros.
Usted también puede simplemente multiplicar el valor en metros por 3281. Para convertir un cierto valor en metros al valor equivalente en pies sirve la siguiente fórmula. 1 pulgada es igual a 00254 metros.
5000 Metros 164042 Pies. Convertir 2 pies 3 pulgadas a metros. 30 Metros 984252 Pies.
15 metro to pie 5192108 pie. Medida de área equivalente a un metro de largo por un metro de ancho. Pies pulgadas a metros tabla de.
40 Pies 12192 Metros.

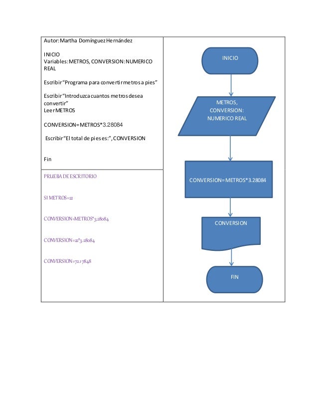
Algoritmo Para Convertir Metros A Pies Y Pulgadas En Pseudocodigo
![]()
3 Formas De Convertir Metros A Pies Wikihow

Convertir Pies A Metros Resultados En Metros Y Milimetros
![]()
3 Formas De Convertir Metros A Pies Wikihow

30 Metros A Pies Cuanto Es 30 Metros En Pies

20 Metros En Pies Off 60 Medpharmres Com
![]()
Como Convertir Pies A Metros 6 Pasos Con Imagenes

Conversor Pies A Metros Convertir Entre Pies Y Metros
Como Cambio El Sistema Metrico De Metros A Pies Autodesk Community International Forums

Conversion De Metros A Pies M A Ft Parte 2 Youtube

Convertir Pies A Metros Ft A M Youtube

Convertir De Metros Cuadrados A Pies Cuadrados M2 A Ft2 Youtube
Tabla De Conversiones Pdf Galon Pie Unidad

Cuantos Pies Son 20 Metros Off 66 Medpharmres Com

50 Programas Con Pseudocodigo Y Diagramas De Flujo

18 Como Convertir Metros A Pies Ft Muy Facil Youtube
Como Convertir Metros A Pies Quora

Convertir Metros A Pies M A Ft Youtube

Conversor De Metros A Pies M A Ft





Post a Comment for "Convertir 30 Metros A Pies"